Selasa, 16 November 2021

Hand Draw Flowchart Png - Free Flowchart Maker Template Invision Freehand /

With them, your team can create and improvise any . Flowchart templates, smart connectors and intuitive interface to create flowcharts. In the stencils library, you'll find four categories of diagram stencils. Draw.io supports file imports, and you can import from jpeg, png, svg, gliffy, lucidchart, and vsdx. Flowchart software to easily visualize your process flows.

With them, your team can create and improvise any . What Is A Flowchart Symbols Types And How To Read It Asana
What Is A Flowchart Symbols Types And How To Read It Asana from assets.asana.biz
Flowchart software to easily visualize your process flows. In that sense, it would be really convenient if we can automatically generate the flowchart template with proper order informed from hand drawing chart. Create flowcharts from professionally designed templates or from scratch. Hand washing (flowchart example) · hand washing. Flowchart templates, smart connectors and intuitive interface to create flowcharts. In the stencils library, you'll find four categories of diagram stencils. Draw.io supports file imports, and you can import from jpeg, png, svg, gliffy, lucidchart, and vsdx. Diagrams.net is free online diagram software for making flowcharts, process diagrams, org charts, uml, er and network diagrams.

Diagrams you create with draw.io get saved .

Diagrams.net is free online diagram software for making flowcharts, process diagrams, org charts, uml, er and network diagrams. With them, your team can create and improvise any . Want to draw flowchart online? In that sense, it would be really convenient if we can automatically generate the flowchart template with proper order informed from hand drawing chart. Flowchart software to easily visualize your process flows. Create flowcharts from professionally designed templates or from scratch. Draw.io supports file imports, and you can import from jpeg, png, svg, gliffy, lucidchart, and vsdx. In the stencils library, you'll find four categories of diagram stencils. We will walk you through everything you need to know to add a flowchart in a quip page. Flowchart templates, smart connectors and intuitive interface to create flowcharts. Hand washing (flowchart example) · hand washing. Diagrams you create with draw.io get saved .

In the stencils library, you'll find four categories of diagram stencils. We will walk you through everything you need to know to add a flowchart in a quip page. Hand washing (flowchart example) · hand washing. Draw.io supports file imports, and you can import from jpeg, png, svg, gliffy, lucidchart, and vsdx. Want to draw flowchart online?

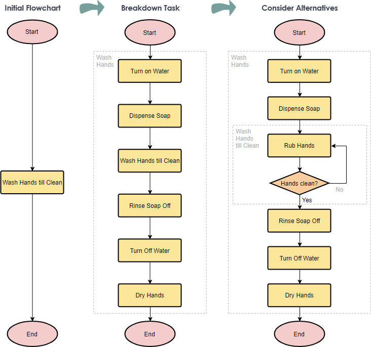
Hand washing (flowchart example) · hand washing. Office Step Information Flow Chart Process Step Business Affairs Png Transparent Clipart Image And Psd File For Free Download Psd Flow Chart Clip Art
Office Step Information Flow Chart Process Step Business Affairs Png Transparent Clipart Image And Psd File For Free Download Psd Flow Chart Clip Art from i.pinimg.com
Diagrams you create with draw.io get saved . Flowchart software to easily visualize your process flows. Hand washing (flowchart example) · hand washing. Flowchart templates, smart connectors and intuitive interface to create flowcharts. In the stencils library, you'll find four categories of diagram stencils. Want to draw flowchart online? Draw.io supports file imports, and you can import from jpeg, png, svg, gliffy, lucidchart, and vsdx. In that sense, it would be really convenient if we can automatically generate the flowchart template with proper order informed from hand drawing chart.

Flowchart templates, smart connectors and intuitive interface to create flowcharts.

With them, your team can create and improvise any . Diagrams.net is free online diagram software for making flowcharts, process diagrams, org charts, uml, er and network diagrams. In that sense, it would be really convenient if we can automatically generate the flowchart template with proper order informed from hand drawing chart. Flowchart software to easily visualize your process flows. We will walk you through everything you need to know to add a flowchart in a quip page. Hand washing (flowchart example) · hand washing. Draw.io supports file imports, and you can import from jpeg, png, svg, gliffy, lucidchart, and vsdx. Diagrams you create with draw.io get saved . Create flowcharts from professionally designed templates or from scratch. Flowchart templates, smart connectors and intuitive interface to create flowcharts. In the stencils library, you'll find four categories of diagram stencils. Want to draw flowchart online?

Flowchart templates, smart connectors and intuitive interface to create flowcharts. Draw.io supports file imports, and you can import from jpeg, png, svg, gliffy, lucidchart, and vsdx. Want to draw flowchart online? Create flowcharts from professionally designed templates or from scratch. We will walk you through everything you need to know to add a flowchart in a quip page.

Want to draw flowchart online? Features Pencil Project
Features Pencil Project from pencil.evolus.vn
In that sense, it would be really convenient if we can automatically generate the flowchart template with proper order informed from hand drawing chart. In the stencils library, you'll find four categories of diagram stencils. Diagrams.net is free online diagram software for making flowcharts, process diagrams, org charts, uml, er and network diagrams. We will walk you through everything you need to know to add a flowchart in a quip page. With them, your team can create and improvise any . Hand washing (flowchart example) · hand washing. Diagrams you create with draw.io get saved . Flowchart software to easily visualize your process flows.

Diagrams.net is free online diagram software for making flowcharts, process diagrams, org charts, uml, er and network diagrams.

Want to draw flowchart online? In that sense, it would be really convenient if we can automatically generate the flowchart template with proper order informed from hand drawing chart. Flowchart templates, smart connectors and intuitive interface to create flowcharts. In the stencils library, you'll find four categories of diagram stencils. Draw.io supports file imports, and you can import from jpeg, png, svg, gliffy, lucidchart, and vsdx. Hand washing (flowchart example) · hand washing. Diagrams you create with draw.io get saved . We will walk you through everything you need to know to add a flowchart in a quip page. Create flowcharts from professionally designed templates or from scratch. Flowchart software to easily visualize your process flows. With them, your team can create and improvise any . Diagrams.net is free online diagram software for making flowcharts, process diagrams, org charts, uml, er and network diagrams.

Hand Draw Flowchart Png - Free Flowchart Maker Template Invision Freehand /. Draw.io supports file imports, and you can import from jpeg, png, svg, gliffy, lucidchart, and vsdx. Want to draw flowchart online? In that sense, it would be really convenient if we can automatically generate the flowchart template with proper order informed from hand drawing chart. We will walk you through everything you need to know to add a flowchart in a quip page. Diagrams you create with draw.io get saved .

logoblog

Tidak ada komentar:

Posting Komentar